碳基科技股份有限公司
  • 關於我們
    • 公司簡介
    • 里程碑
    • 優勢認證
  • 技術與服務
    • 複材生產技術
    • 航太複材維修
    • 客製化服務
  • 應用案例
    • 航太複材
    • 綠能科技
    • 複材維修
    • 客製化碳纖維零件
  • 最新消息
    • 公司動態
    • 新聞報導
  • 誠信經營專區
  • 聯絡我們
  • 人才招募
  • 投資人專區
    • 公司治理
    • 消息發布
    • 財報資訊
    • 股務作業
    • 臺灣證券交易所公開資訊觀測站
MENU
( )
  • 繁中
  • EN
產品諮詢
CLOSE
繁中 EN
  • 關於我們
    • 公司簡介
    • 里程碑
    • 優勢認證
  • 技術與服務
    • 複材生產技術
    • 航太複材維修
    • 客製化服務
  • 應用案例
    • 航太複材
    • 綠能科技
    • 複材維修
    • 客製化碳纖維零件
  • 最新消息
    • 公司動態
    • 新聞報導
  • 誠信經營專區
  • 聯絡我們
  • 人才招募
  • 投資人專區
    • 公司治理
    • 消息發布
    • 財報資訊
    • 股務作業
    • 臺灣證券交易所公開資訊觀測站

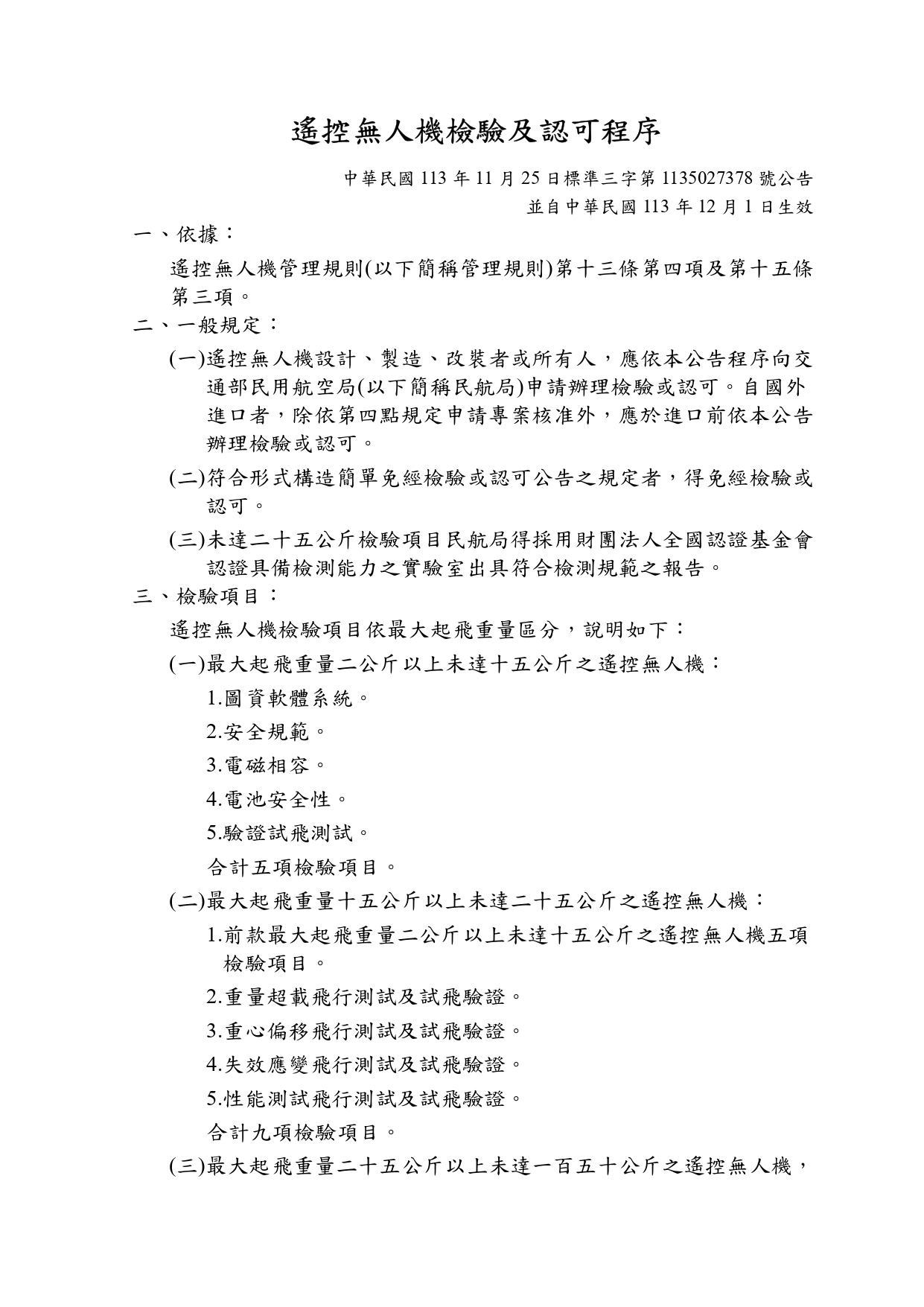
【消息公告】遙控無人機檢驗及認可程序公告

  • 首頁
  • 最新消息
  • 新聞報導
民航局公告遙控無人機碳基科技檢驗
1- 遙控無人機檢驗及認可程序公告
 


2- 遙控無人機檢驗及認可程序公告【附件】
公告連結:https://www.caa.gov.tw/Article.aspx?a=4258&lang=1
相關文章
  • 【LINE Today】銳鳶二型無人機進化 碳基、亞航交付多功能型實現偵、打一體
    2025-09-19 【LINE Today】銳鳶二型無人機進化 碳基、亞航交付多功能型實現偵、打一體
    碳基科技軍用無人機銳鳶二型亞航碳基科技董事長陳文宏
  • 【中央社訊息平台】農工大縣 穩健向前!嘉義縣六大產業園區有序推動
    2024-03-18 【中央社訊息平台】農工大縣 穩健向前!嘉義縣六大產業園區有序推動
    碳基科技股份有限公司嘉科分公司碳基科技嘉義縣產業園區無人機航太中科院民雄無人機產業園區
  • 【公視】(影)國內無人機業者共築台美供應鏈 研發中大型無人機
    2025-09-19 【公視】(影)國內無人機業者共築台美供應鏈 研發中大型無人機
    國防實力碳基科技碳基科技董事長陳文宏台北國際航太暨國防工業展總統賴清德銘旺科技
  • 【電子時報】碳纖複材從軍用到民用 碳基切入汽車後裝市場
    2024-10-03 【電子時報】碳纖複材從軍用到民用 碳基切入汽車後裝市場
    碳基科技After Market汽車後裝市場碳纖維複合材料
  • 2023-03-21 公司簡介
    碳基科技公司簡介
回上層
碳基科技股份有限公司
總公司
TEL:04-23593393
FAX:04-23593383
E-mail:info@uaver.com
Address:407 台中市西屯區工業區三十五路18號

 
中和辦公室
TEL:02-66179668
FAX:02-27039168
E-mail:info@uaver.com
Address:235新北市中和區中山路二段332巷37號11樓
  • Fb
無人機/無人飛行載具/UAS/UAV/碳纖維/複合材料
採用全球最先進SSL 256bit 傳輸加密機制
建議使用Chrome、Firefox、 Safari最新版本瀏覽 Copyright © 2025 Carbon-Based Technology Inc.
  • 產品諮詢